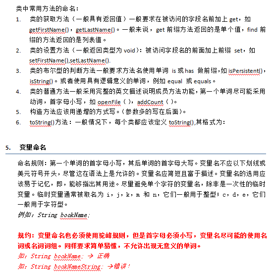
资源名称:Android编码规范 中文
资源截图:

主题授权提示:请在后台主题设置-主题授权-激活主题的正版授权,授权购买:RiTheme官网
声明:本站所有文章,如无特殊说明或标注,均为本站原创发布。任何个人或组织,在未征得本站同意时,禁止复制、盗用、采集、发布本站内容到任何网站、书籍等各类媒体平台。如若本站内容侵犯了原著者的合法权益,可联系我们进行处理。
相关文章
VIP
VIP
VIP
资源名称:Android编码规范 中文
资源截图:

主题授权提示:请在后台主题设置-主题授权-激活主题的正版授权,授权购买:RiTheme官网
下载遇到问题?可联系客服或反馈

评论(0)