资源名称:salt使用
内容简介:
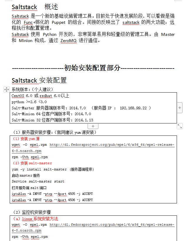
Saltstack 是一个新的基础设施管理工具。目前处于快速发展阶段,可以看做是强化的 Func+弱化的 Puppet 的组合。间接的反映出了 saltstack 的两大功能:远程执行和配置管理。
资源截图:

主题授权提示:请在后台主题设置-主题授权-激活主题的正版授权,授权购买:RiTheme官网
声明:本站所有文章,如无特殊说明或标注,均为本站原创发布。任何个人或组织,在未征得本站同意时,禁止复制、盗用、采集、发布本站内容到任何网站、书籍等各类媒体平台。如若本站内容侵犯了原著者的合法权益,可联系我们进行处理。

评论(0)